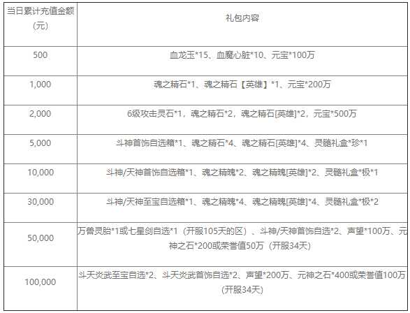
活动一、单日累充活动

注:
1.充值以单天为额度,不能隔天叠加,当天24:00后重新计算充值额度;
2.部分奖励需玩家所在区服达到指定开服天数;
3.如您满足相关条件,请联系客服为您申请奖励;
4.按照对应档次申请返利道具,不累计叠加;
5.需要以对应返利额度来进行返利,返利档位奖励不向下兼容;
6.返利内容将在申请后的1~3个工作日内通过邮件发放。
活动二、长期累积活动
注:
1.以单角色计算累计充值额度;
2.如您满足相关条件,请联系客服为您申请奖励;
3.按照对应档次申请道具,不重复获得;
4.福利将在申请后的1~3个工作日内通过邮件发放;
活动三:服务器冠名活动:
1、单日充值10万可获得自己所在区服的服务器冠名权。
2、同一个区服只可拥有一次冠名权。若多个玩家选择给同一区服冠名,首先根据充值的日期给予第一个充值达到的玩家冠名权
3、字数要求5字以内,不得使用符号,禁止出现侮辱性文字、针对性不符合公序良俗等内容。
4、冠名成功后可获得:专属冠名礼包:火龍圣石*10,血龙玉*15,称号:小有名气*2,元宝*400w
5、冠名成功后,可申请为冠名所在区服发送全服奖励,奖励内容:小精灵(12小时)*1、元宝*50W、血魔精华*888、金刚之精*888
6:冠名及奖励申请方式:充值达标后联系客服申请。
备注:奖励需审核,申请后1-3工作日发放
相关文章